据南方财富网产业链不完全整理,本文主要对比分析了澜起科技、海光信息、龙芯中科、寒武纪、复旦微电、紫光国微、景嘉微、国科微等8家上市公司。
这8家上市公司行业地位如何
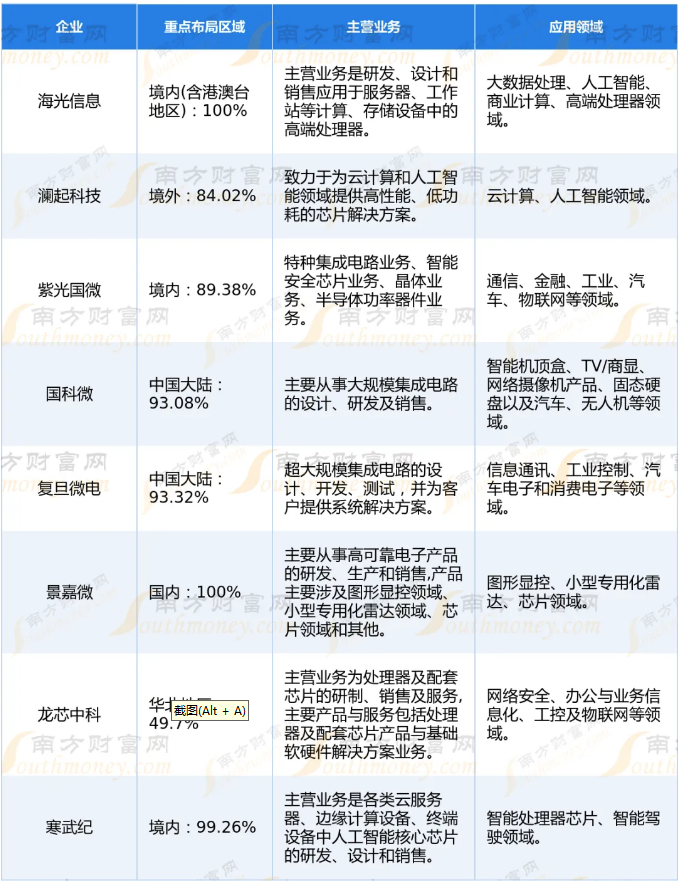
根据南方财富网产业链数据显示,海光信息处于算力芯片产业链中的GPU环节;澜起科技处于算力芯片产业链中的ASIC环节;紫光国微处于算力芯片产业链中的FPGA环节;景嘉微处于算力芯片产业链中的GPU环节;寒武纪处于算力芯片产业链中的GPU环节;龙芯中科处于算力芯片产业链中的GPU环节。
2024年上半年,本文涉及的8家算力芯片产业链相关上市公司营业收入合计115.8亿元,归母净利润共18.25亿元。其中,4家上市公司营业收入超十亿。营业收入排名依次为海光信息、紫光国微、复旦微电、澜起科技、国科微、景嘉微、龙芯中科、寒武纪。
这些上市公司中,海光信息于2022年8月12日上市,注册资本为23.24亿;澜起科技于2019年7月22日上市,注册资本为11.43亿;紫光国微于2005年6月6日上市,注册资本为8.5亿;景嘉微于2016年3月31日上市,注册资本为4.59亿;寒武纪于2020年7月20日上市,注册资本为4.18亿。

以上数据由南方财富网整理提供,仅供参考,不构成投资建议,据此操作,风险自担,股市有风险,投资需谨慎。

发表评论